❗❗❗Haz BACKUP de tu archivo fotográfico YA❗❗❗
Cómo hacer una copia de seguridad de tus fotos
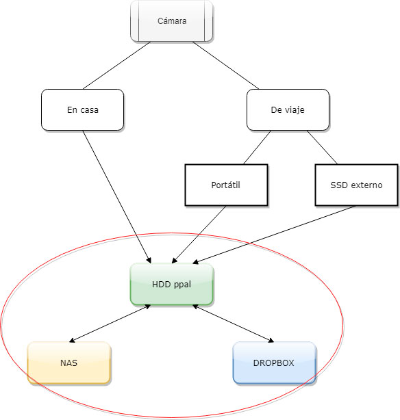
Hace un par de semanas (o más) os enseñé en un vídeo como tenía configurado mi sistema de copias de seguridad, un tema extremadamente importante para cualquier fotógrafo o videógrafo. a)a que el mero hecho de pensar en perder todo el trabajo que hemos realizado años atrás hace que me entren escalofríos.
Bien, ahí os conté como tengo montado un sistema con doble red de seguridad, en el que todo el material que me interesa de mi disco duro del ordenador se sincroniza automáticamente a un NAS y a la nube mediante Dropbox.
En ese vídeo os pregunté si os interesaba que profundizara en el tema de modelos y como tenía configurado mi NAS y creo que recibí cientos de comentarios animándome a ello. Por motivos de trabajo no he podido hacerlo hasta ahora, pero hoy es el momento en el que os cuento como tengo configurado mi sistema de backups y copias de seguridad para fotógrafos. Vamos a ello:
Sistema Actual
Lo primero de todo es recordar como tengo estructurado mi sistema actual de archivos y copias de seguridad. Como ya os he contado tengo lo siguiente:

- Un HDD de 8Tb en mi ordenador principal donde guardo los vídeos y las fotos. De aquí sincronizo automáticamente todo a:
- NAS Synology con 2 discos duros de 6Tb
- A DROPBOX Profesional con capacidad ilimitada
Lo primero de todo es contar qué necesitáis para tener esa sincronización inicial de vuestros archivos con los discos duros del NAS
Hardware:
Disco Duro Principal en el ordenador
Aquí hay poco que contar y mucha variedad. Yo tengo un Western Digital de 8Tb serie Red. Esto no sería necesario puesto que la serie Red está especialmente indicada para trabajar dentro del NAS y son algo más caros, pero lo hice así en su momento porque de ese modo puedo utilizar dicho disco duro dentro del NAS sin ningún problema. Si no queréis pagar ese extra por la serie RED, siempre podéis usar este disco duro que es de calidad más que fiable y algo más económico.

NAS y discos duros
Aquí empieza lo gordo:
¿Qué NAS me compro para fotografía?, ¿Cuántas bahías necesito?
Pues bueno, esto no te voy a negar que es un puto lío, y sabéis que yo soy lo más lejano posible a un experto informático, pero que siempre intento mantener las cosas lo más sencillo posible. Tras casi 2 años como usuario de un NAS de 4 bahías, si hoy en día tuviera que comprar uno, creo que es suficiente uno de 2 puertos. La diferencia de precio es abismal, y para el usuario medio, (sobre todo si estás viendo este vídeo que entiendo que sabes como yo o incluso menos) creo que 2 bahías es la mejor compra que puedes hacer.

Por lo tanto, y resumiendo, yo para empezar a nivel calidad precio creo que los modelos de 2 bahías son suficientes. Yo tengo uno de 4 y solo uso dos. Mis consejos a día de hoy sería ir a los modelos DS218, la versión normal o la versión J, que es algo más económica a expensas de tener menos RAM (si solo lo vas a usar como nube y como backup, tienes de sobra con la J que vale ostensiblemente más barata:


Esto, es solo “el contenedor”, para que funcione correctamente debemos añadir los discos duros. Estos NAS aceptan tanto discos de 3.5” como de 2.5”, y parece que casi todo el mundo está de acuerdo en recomendar sí o sí los mismos discos duros: la serie RED especial para NAS de Western Digital.

Aquí ya depende de ti la capacidad que creas que necesites. Yo tengo muuucha mierda, con vídeos y demás, y tengo ocupados 10Gb.
Ten en cuenta que yo tengo un sistema RAID 0 sin protección de datos y sin reciprocidad (a día de hoy me fío de tener todo copiado en Dropbox de manera adicional), con lo que si tu metes un sistema RAID (no vamos a entrar en esto) aumenta tu seguridad, pero disminuye drásticamente tu capacidad claro. Si no vas a tener un sistema de seguridad en la nube, quizá sea mejor realizar un RAID (Synology ofrece un sistema propio que dicen funciona muy bien el SHR), si realmente aparte del NAS tienes un servidor en la nube, creo que no es crucial tener el RAID sacrificando la capacidad…
Mis consejos son estos discos duros de 6 o de 8Tb

Una vez que tengas ambas cosas en tu poder… ¡¡¡estamos listos para Funcionar!!!
Instalación del NAS de synology:
La instalación del NAS Synology es un procedimiento tremebundamente sencillo, hasta para alguien límite como yo, no supone más de 5-10´lo cual es de agradecer. Yo te voy a explicar pasito a pasito como hacerlo, pero si no tienes este vídeo del propio synology en el que te va a quedar meridianamente claro.
- Meter HDDs en el NAS a través de cada una de las bahías
- Conectar NAS a red y al router (donde está el PC)
- Encender NAS
- Meter en el navegador esta dirección url: Find.synology.com
- Cuando se detecte tu modelo de Synology simplemente debes pulsar CONECTAR
- INSTALAR Disk Station Manager. Esto formateará los discos y todo el sistema se reiniciará hasta que escuches un pitido en el NAS
- Crear cuenta de Admin introduciendo los datos y contraseñas que creas conveniente.
- Salta el paso de crear una cuenta Quickconnect (lo puedes hacer después)
- Crear un volumen de almacenamiento:
- Storage manager
- Crear un Volumen
- Pulsa Quick para SHR o SHR-2
- Pulsa siguiente y elige BTRFS
- Instalar paquetes recomendados por Synology (esto no es necesario, pero así tendrás algunas apps que pueden serte útiles)
Sincronización entre el NAS y el Disco Duro de tu ordenador
Pues una vez tenemos funcionando el Synology, y ya sabes acceder al Disk Station Manager, solo te queda aprender como sincronizar tus archivos entre el disco duro de tu ordenador donde tienes todas tus preciadas obras de arte y los discos duros del synology. Para ello existe una aplicación que funciona increíblemente bien y que tendremos que instalar desde el centro de paquetes del DSM que se llama Cloud Station Server.
La buscamos en el centro de paquetes, la descargamos y la instalamos, y al abrirla veremos como nos da la opción de descargar la aplicación Cloud Station Backup para nuestro ordenador.

Una vez descargado vamos a configurar Cloud Station Backup de la siguiente manera:
- Instalar la aplicación en el ordenador que contiene todas tus fotografías y vídeos.
- Configurar Cloud Station Backup estableciendo las carpetas de origen (marcando con un click que carpetas vas a querer sincronizar) y las de destino (donde vas a querer que se guarden dichas carpetas)
- Aceptamos todo

De esta manera tendremos una copia exacta y sincronizada al instante de las carpetas que tu quieras mantener en los HDD de tu NAS. Cualquier archivo que depositemos en la carpeta origen, automáticamente se sincroniza al instante en la carpeta destino. Una auténtica maravilla y muy, muy cómodo.
Como ya os dije en el vídeo anterior, yo, de manera adicional, tengo sincronizada esta carpeta backup en la nube mediante Dropbox, para tener una doble red de seguridad, ¿es necesario? Quien sabe, yo, por el precio que me cuesta me sale a cuenta, pero sin duda me es mucho más cómodo el sistema con el NAS.
Si queréis que os cuente como tengo configurado el tema de la copia en la nube, dejadme un comentario, y la semana que viene me pongo con ello.
ENLACES DE INTERÉS:
👉¿Cómo tengo organizadas mis copias de seguridad?
👉¿Qué NAS me compro?:
► DS218J: La más económica. Suficiente para el 90% de los que estáis viendo el vídeo
► DS218: como la anterior pero con más RAM
► DS418: como la anterior pero con 4 bahías
👉 DISCOS DUROS PARA EL NAS
👉 DISCOS DUROS PARA EL ORDENADOR
Me parece super interesante esté articulo.
Yo con lo de los aparatos NAS no me acaban de convencer, y después pasarlo al servicio de dropbox que cobran por el volumen de la copia suele encarecer rápidamente el servicio.
Comparto un link que he visto interesante, trabaja en discos duros normales y hace una copia en la nube con la ventaja de que es ilimitada en cuanto tamaño.
Lo he puesto en el campo web, pero no sé si aparecerá lo pongo aquí:
https://academiafotografica.eu/mejor-copia-de-seguridad-para-fotografos/
Gracias por tu excelente trabajo
hola, podrias explicarnos como hacer funcionar el ds218 con ligtroom ? es posible?
gracias
Juanma
Hola Antonio
Soy fiel seguidor tuyo y me encuentro en la necesidad de buscar una nube para mi archivo fotográfico que rondará los 6 TB y lo que vendrá. He visto en este video que utilizas Dropbox. He estado mirando y para tener espacio ilimitado hace falta «Advanced 15 EUR por usuario al mes,empezando con 3 usuarios» con lo cual se pondría en 45 € al mes. Esa es tu opción?.
Me gustaría que hicieras un video explicando como lo organizas en Dropbox.
Un saludo
Si me permitís un apunte, mi flujo para hacer backups es parecido al tuyo salvo por un par de cosas:
1. En lugar de Dropbox, utilizo Amazon Drive, que por poco dinerito te permite almacenamiento ilimitado.
2. Para los discos duros del NAS, no se si por mala suerte o que, pero los WD de la serie Red he tenido que devolver 2 de 5 HDDs. Al cabo de 2 años y algo me empezaron a dar fallos y me los han repuesto, pero ya no he vuelto a comprar ninguno por la poca confianza que me dan. Ahora, estoy usando Seagate de la serie Ironwolf y de momento, 0 errores.
Ya aprovecho para daros la enhorabuena por el blog.
Un saludo y bonitas fotos 😉
Genial explicación!
Cuál es el costo de Dropbox? Alguna vez pensaste usar Amazon S3?
Yo uso un Raspberry Pi, en vez de un NAS, pero me interesa mejorar el backup en la nube. Actualmente uso duplicity con un crontab a un sitio remoto
Bien. No creo necesario todo éste «embolao» que has explicado. Únicamente por el proceso automatizado, pero por lo demás no veo la diferencia a «pinchar» un HDD externo y copiar el trabajo. ¿La nube? Bueno, es una opción, pero que no acabas de controlar, por lo que la seguridad está en el aire, como las nubes (jejeje). Es cierto. El HDD externo se puede joder, pero el NAS también, o cualquier HDD «atracado» en sus bahías. Soy un clásico, que le voy ha hacer….
Un cordial saludo de éste humilde fotógrafo, y no menos humilde informático.
P.D.: Qué bien te lo pasas en las grabaciones de tu canal canalla!!!! 😉 Un abrazo.
Mil gracias, Antonio.
Me ha venido de cine para configurar mi NAS y que sincronice automáticamente la copia de seguridad de las fotos.
Solo una pregunta (si eres de MAC). Al entrar en el NAS, me advierte siempre que la IP de conexión no es segura. Sé que tengo que instalar un certificado para que no me ocurra esto; pero no lo encuentro por ningún lado. ¿Sabes algo tú?
Gracias otra vez.